英國的REACH法規
摘要:最新的更新


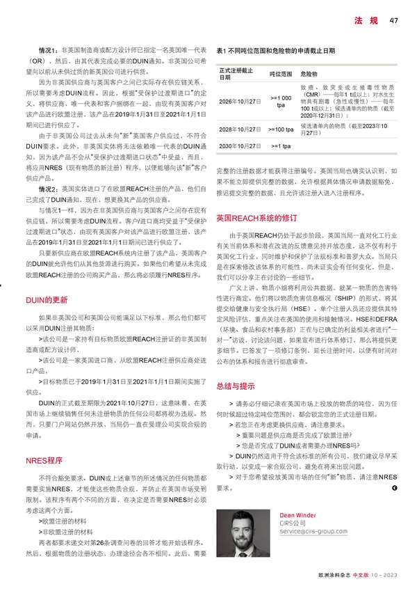
本文系作者@ECJ 授權中國涂料網發表,并經中國涂料網編輯,未經允許不得轉載,如需轉載請聯系chinacoatingnet@vip.163.com
往期推薦
-
-
《歐洲涂料雜志》(中文版)2024第3期
專題:顏料和填料 丙烯酸乳膠可持續發展的替代品 市場報告:填料和顏料市場 含納米二氧化鈦的涂料
-
-
《歐洲涂料雜志》(中文版)2024第1/2期
專題:防護涂料 生物基直接替代解決方案 當前研發情況和面臨的主要挑戰 年度調查:2023年回顧和2024年展望
-
-
《歐洲涂料雜志》(中文版)2023第12期
專題:粉末涂料 膠體二氧化硅在鍍鋅鋼水性PUD涂料中的應用 改善乳膠膜質量和涂料性能 具有生態效益的涂料性能
-
-
《歐洲涂料雜志》(中文版)2023第11期
專題:功能涂料 環氧涂料:用于低排放地坪的固化劑 防涂鴉聚氨酯應用的有機硅助劑 市場報告:性能高,銷量大
-
-
《歐洲涂料雜志》(中文版)2023第10期
專題:樹脂和助劑 技術論文:棄用包裝涂料中的聚四氟乙烯組分 鋅片可以作為鋅粉的可持續發展替代品 市場報告:涂料助劑市場逐趨穩定
-
-
《歐洲涂料雜志》(中文版)2023第9期
專題:水性涂料 納米纖維素:有潛力的生物基材料 高性價比的綠色納米纖維素 市場報告:水性涂料的紫外線防護性能
-
-
《歐洲涂料雜志》(中文版)2023第7/8期
專題:生物基涂料 為涂料配方設計師合成一種新型固化劑 將光引發劑接枝到丙烯酸酯上 市場報告:生物基涂料市場正處于拐點
-
-
《歐洲涂料雜志》(中文版)2023第6期
專題:木器涂料 數字化和可持續發展轉型 提高表面耐久性和延長使用壽命 市場報告:工業木器涂料的堅實基礎
